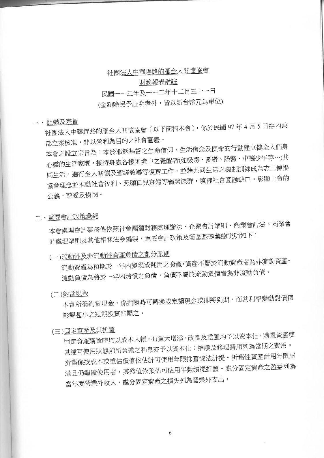
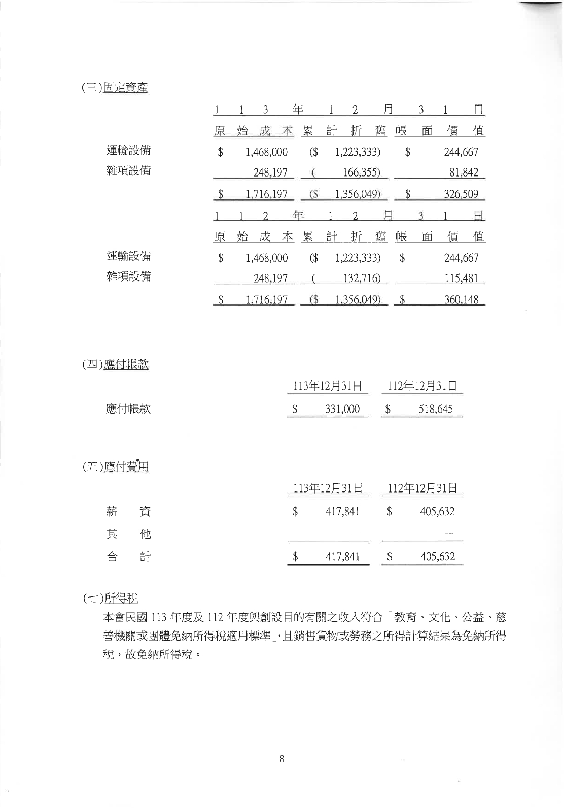
Financial report財務報告

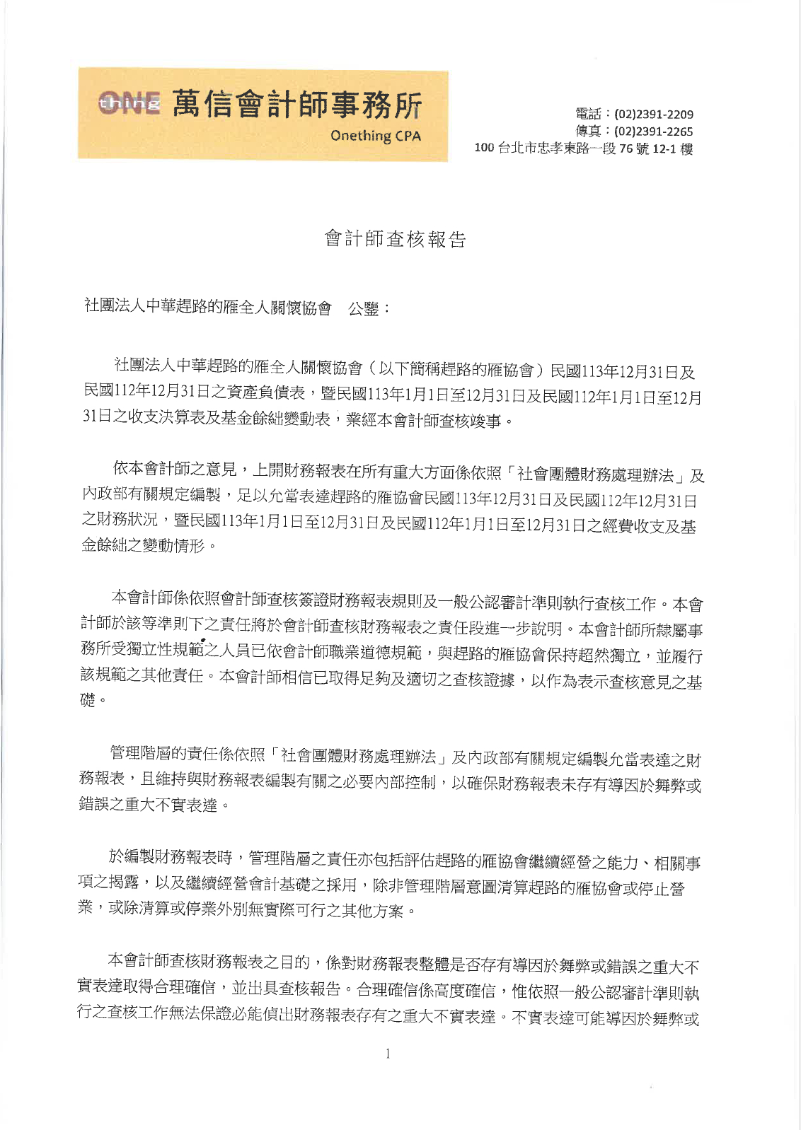
112-113年度會計師查核報告

財務報表及會計師查核報告

112-113年度會計師查核報告

111-112年度會計師查核報告

110-111年度會計師查核報告

109-110年度會計師查核報告

108-109年度會計師查核報告

107-108年度會計師查核報告

106-107年度會計師查核報告

105-106年度會計師查核報告

103-104年度會計師查核報告

只要每月資助500元 就能支持一場反毒教育

只要每月資助500元 就能支持一位兒少平安長大

只要每月資助500元 就能支持一位戒癮者堅持下去

匯款資料

協會捐款帳戶
  • 戶名:社團法人中華趕路的雁全人關懷協會
  • 彰化銀行代號:009淡水分行
  • 帳號:568501 0023 7700
郵局劃撥
  • 戶名:中華趕路的雁全人關懷協會廖秋欽
  • 帳號:50071948